国税庁 「税理士試験の受験資格の見直しについて」を公表
2022/04/05
国税庁はこのほど、同庁のホームページに「税理士試験の受験資格の見直しについて」を公表した。
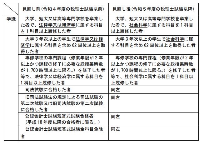
それによると、令和4年度の税制改正により、令和5年度の税理士試験(第73回(予定))から、受験資格が次のとおり変更となる。
・会計学に属する試験科目(簿記論・財務諸表論)の受験資格が不要となり、誰でも受験が可能となる。
・税法に属する試験科目(所得税法、法人税法、相続税法、消費税法または酒税法、国税徴収法、住民税または事業税、固定資産税)の受験資格のうち学識による受験資格が、次のとおり拡充される。

社会科学に属する科目には、 見直し前( 令和4年度の税理士試験以前 )の「法律学または経済学に属する科目」に該当していた科目のほか、社会学、政治学、行政学、政策学、ビジネス学、コミュニケーション学、教育学、福祉学、心理学、統計学等の科目が該当する。
なお、履修した科目が社会科学に属する科目に該当するかどうかが科目の名称から判定しかねる場合には、授業内容が記載されている学生便覧や担当教授の専門分野等が分かるものを取り寄せた後、最寄りの国税局または沖縄国税事務所の人事課税理士試験担当係へ照会するよう呼び掛けている。